人才招募

工作環境

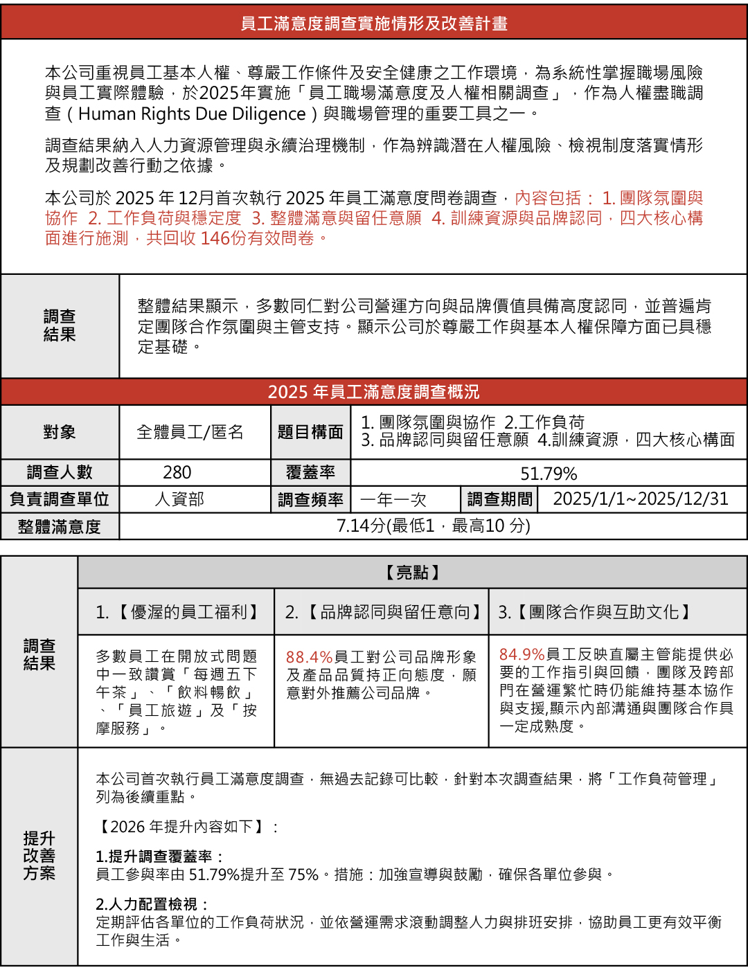
員工滿意度調查實施情形及改善計畫


員工人身安全與工作環境
  • 本公司常設職業全衛生管理單位負責本公司工作場所之安全及衛生相關業務之推動與執行,並有「甲種職業安全衛生業務主管」專責研擬、規劃及決議全公司整體性之職業安全衛生策略及各項議案之推動。新進人員均安排勞工職業安全衛生新人訓,培養正確的職業安全衛生觀念。
性騷擾防治措施、申訴及調查處理要點-適用性騷擾防治法



性騷擾防治措施、申訴及懲戒規範-符合性別平等工作法