聯發國際餐飲事業股份有限公司
LANGUAGE
  • 繁體中文
  • English
  • 公司組織
    • 企業沿革
    • 企業文化
    • 營業概況
  • 事業版圖
    • 品牌策略
    • 品牌版圖
  • 投資人專區
    • 公司組織
      • 公司基本資料
      • 組織架構
      • 經營團隊
      • 主要股東名單
    • 財務資訊
      • 財務報告
      • 月營收資訊
      • 法人說明會
    • 股東資訊
      • 股東會資訊
      • 重大資訊
      • 股利資訊
      • 股價資訊
      • 聯絡我們
    • 公司治理
      • 重要資訊
      • 董事會
      • 功能性委員會
      • 內部稽核
      • 接班計畫
  • 利害關係人專區
    • 聯絡窗口
    • 利害關係人議題及回應
  • 永續發展
    • 董事長的話
    • 永續績效亮點
    • 永續治理與發展
    • 利害關係人議合
    • 重大主題分析與回應
    • 綠色品牌價值
      • 總論
      • 綠色創新與研發
      • 供應鏈與採購管理
      • 食品品質安全管理
      • 顧客關係經營管理
      • 資訊安全與個資保護
    • 多元健康職場
      • 總論
      • 人才吸引與留任
      • 人才培育與發展
      • 職業安全與健康
      • 人權維護與共融
    • 環境社會友善
      • 總論
      • 氣候變遷因應(TCFD)
      • 能資源管理
      • 廢棄物管理
      • 社會共榮
    • 誠信永續經營
      • 總論
      • 公司治理
      • 經營績效
      • 風險管理
      • 誠信經營
    • 永續報告書下載
  • 新聞中心
    • 媒體報導
    • 業績發表會
    • 股東會
    • 法說會
  • 人才招募
    • 人權政策
    • 人才招募
    • 薪資與福利
    • 工作環境
  • 免責聲明
  • 使用條款
  • 隱私權保護政策
  1. Home
  2. 多元健康職場

多元健康職場

  • 董事長的話
  • 永續績效亮點
  • 永續治理與發展
  • 利害關係人議合
  • 重大主題分析與回應
  • 綠色品牌價值
    • 總論
    • 綠色創新與研發
    • 供應鏈與採購管理
    • 食品品質安全管理
    • 顧客關係經營管理
    • 資訊安全與個資保護
  • 多元健康職場
    • 總論
    • 人才吸引與留任
    • 人才培育與發展
    • 職業安全與健康
    • 人權維護與共融
  • 環境社會友善
    • 總論
    • 氣候變遷因應(TCFD)
    • 能資源管理
    • 廢棄物管理
    • 社會共榮
  • 誠信永續經營
    • 總論
    • 公司治理
    • 經營績效
    • 風險管理
    • 誠信經營
  • 永續報告書下載

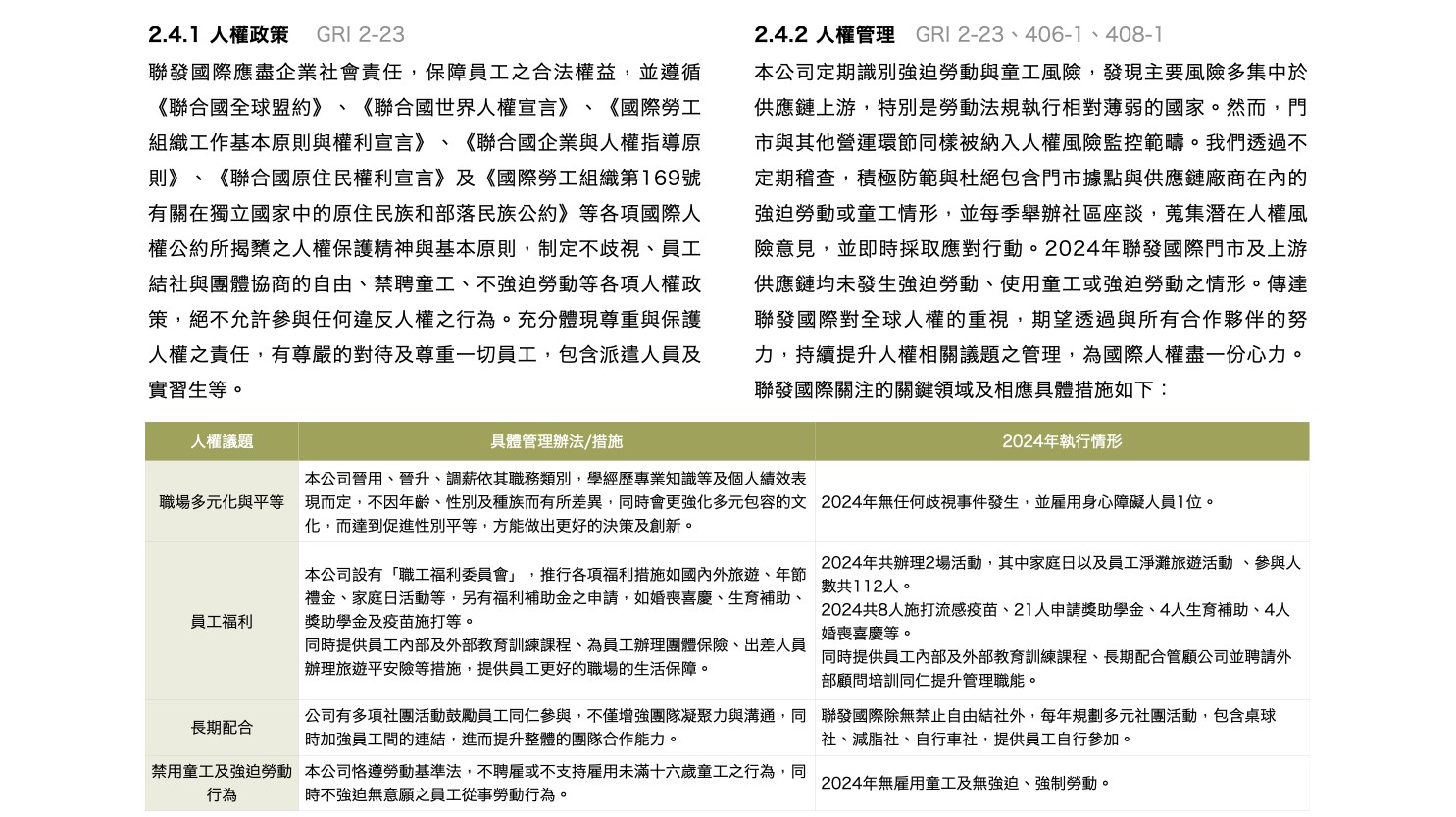
人權維護與共融




聯絡資訊INFORMATION
  • +886-2-26548585 English Available
  • 加盟專線:+886-989-265-999
  • service@1992sharetea.com
  • 新北市汐止區新台五路一段95號18樓之7 (U-town C棟)
網站導覽NAVIGATION
  • 關於聯發國際
  • 事業版圖
  • 投資人專區
  • 利害關係人專區
  • 永續發展
  • 新聞中心
  • 人才招募
  • 免責聲明
  • 使用條款
  • 回到首頁
品牌導覽BRAND GUIDE
歇腳亭Sharetea
甘榜馳名海南雞飯
MAMAK檔星馬料理
MAMAK檔星馬料理
Copyright © 聯發國際餐飲事業股份有限公司 All Rights Reserved. 網頁設計 : 新視野 | 隱私權保護政策
TOP
LANGUAGE
  • 繁體中文
  • English
  • 公司組織
    • 企業沿革
    • 企業文化
    • 營業概況
  • 事業版圖
    • 品牌策略
    • 品牌版圖
  • 投資人專區
    • 公司組織
      • 公司基本資料
      • 組織架構
      • 經營團隊
      • 主要股東名單
    • 財務資訊
      • 財務報告
      • 月營收資訊
      • 法人說明會
    • 股東資訊
      • 股東會資訊
      • 重大資訊
      • 股利資訊
      • 股價資訊
      • 聯絡我們
    • 公司治理
      • 重要資訊
      • 董事會
      • 功能性委員會
      • 內部稽核
      • 接班計畫
  • 利害關係人專區
    • 聯絡窗口
    • 利害關係人議題及回應
  • 永續發展
    • 董事長的話
    • 永續績效亮點
    • 永續治理與發展
    • 利害關係人議合
    • 重大主題分析與回應
    • 綠色品牌價值
      • 總論
      • 綠色創新與研發
      • 供應鏈與採購管理
      • 食品品質安全管理
      • 顧客關係經營管理
      • 資訊安全與個資保護
    • 多元健康職場
      • 總論
      • 人才吸引與留任
      • 人才培育與發展
      • 職業安全與健康
      • 人權維護與共融
    • 環境社會友善
      • 總論
      • 氣候變遷因應(TCFD)
      • 能資源管理
      • 廢棄物管理
      • 社會共榮
    • 誠信永續經營
      • 總論
      • 公司治理
      • 經營績效
      • 風險管理
      • 誠信經營
    • 永續報告書下載
  • 新聞中心
    • 媒體報導
    • 業績發表會
    • 股東會
    • 法說會
  • 人才招募
    • 人權政策
    • 人才招募
    • 薪資與福利
    • 工作環境
  • 免責聲明
  • 使用條款
  • 隱私權保護政策